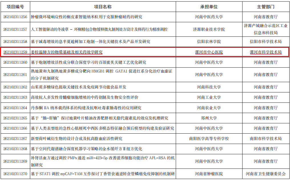
近日,河南省科技厅发布了《关于下达河南省二0二六年科技发展计划的通知》(豫科〔2026〕20号),漯河市中心医院药学部主持的“姜桂温肺方的物质基础及相关药效学研究”、“基于PINK1/Parkin通路探讨降浊通络方改善CIRI 的药效机制及制剂工艺研究”;消化内科主持的“母体PPI暴露通过改变子代肠道菌群-代谢产物-免疫轴增加结肠炎易感性及机制研究”3个项目分别获河南省2026年科技发展计划项目立项。其中获财政经费支持项目1项。


近年来,医院始终高度重视科技创新工作,不断加大对科研的投入力度,优化科研资源配置,提升科研管理水平。此次省级科技计划项目的立项,是医院实施有组织科研以来,强化科研管理、加强团队建设、丰富学术交流、激发科研创新活力取得的又一项成果。不仅是对医院科研实力的肯定,也是对医院长期以来坚持创新驱动发展战略的回报。
下一步,医院也将大力加强项目实施过程中的监督和管理,要求科研项目负责人认真做好项目开展计划,严格执行科研项目的有关规定,高标准组织落实,确保按期高质量地完成所有课题项目研究工作,继续为医院科研工作打下坚实有力的基础。
文字:魏俊涛
图片:魏俊涛
排版:张 岩
初审:张 岩
复审:赵阳光
三审:谷运岭
校对:魏俊涛 张 岩 荆吉星